What is a pathway?
A pathway is a structured program that leads to a degree or certificate and a career. A college and career pathway is a series of aligned courses, experiences, and support services that prepare students for success in both higher education and the workforce. It is a career-themed, college-preparatory program offered at a high school. An academy is another term used at the school level to help describe college and career pathways. These pathways follow California’s 15 industry sectors delineated below, and provide a roadmap that links academic subject learning to potential career opportunities. Defining clear pathways for students and families is important because it provides a roadmap for college and careers.
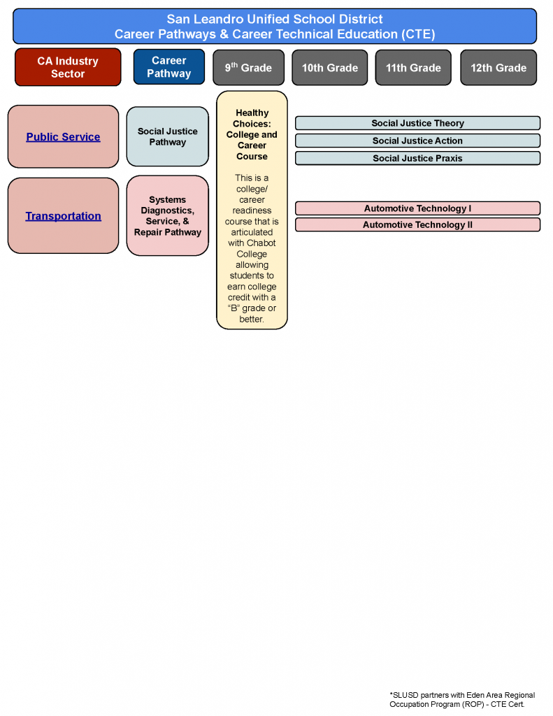
San Leandro Unified School District (SLUSD) pathway courses are composed of cohorts of students who experience a series of industry-themed curricula that integrate core academic courses, career and technical education courses, work-based learning opportunities, and student support services. SLUSD pathways are supported by a team of educators, including counselors and teachers across subject areas and grade levels, who collaborate regularly to facilitate student learning. By blending theoretical knowledge with real-world application, SLUSD pathways deliver relevant, rigorous, personalized educational experiences that inspire students and prepare them for college, careers, and community.
Find Your College & Career Pathway
Pathways offer engaging curricula proven to help students maintain participation and succeed academically. SLUSD has seven college and career pathways, offering exciting opportunities for students. By participating in pathways, students gain knowledge and skills related to the selected pathway and develop a better understanding of the careers within it, thereby envisioning themselves in those careers. Whether a student’s interests lie in digital media or biomedical health, there is a pathway that focuses on those areas.
At SLUSD, we also offer Dual Enrollment opportunities with Chabot College and California State University East Bay that follow college and career pathways. For more information on Dual Enrollment, please visit the SLUSD Dual Enrollment webpage.
Click on the SLUSD Pathways Map to see high school courses associated with the college and career pathways in SLUSD.


